Système de traitement de fréquences pour turboréacteurs
Le défi
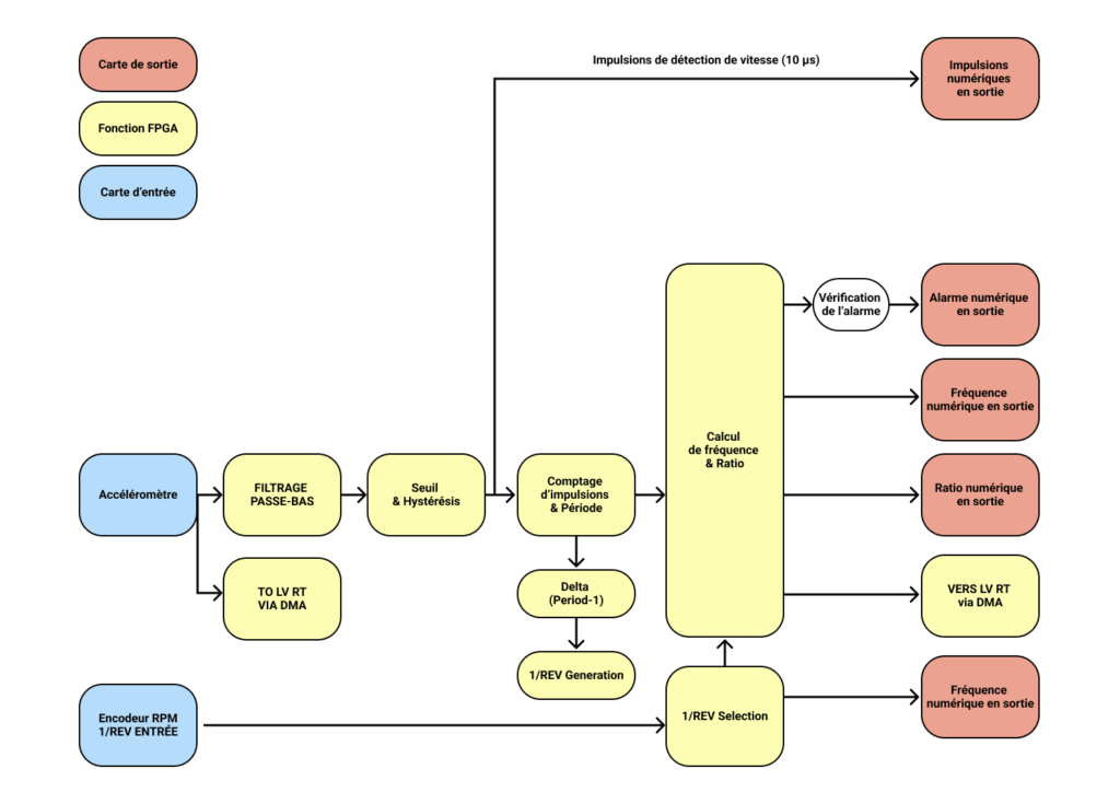
L’objectif de ce projet était de développer un système capable de calculer et d’analyser les signaux provenant de différents capteurs installés sur un moteur à réaction d’avion. Ces signaux, issus de capteurs de vitesse, de débit et de position, devaient être traités afin d’extraire les informations nécessaires au calcul des fréquences de fonctionnement du moteur. Ce projet s’inscrivait également dans une démarche de modernisation d’un équipement existant devenu obsolète. Il a donc fallu concevoir un nouveau système de traitement capable de reprendre les fonctions de l’ancienne carte tout en assurant une compatibilité complète avec l’environnement du client et en améliorant la fiabilité à long terme.
Les signaux générés par les capteurs du moteur présentent une signature particulièrement bruitée, ce qui rend leur exploitation complexe. L’ancien matériel de traitement n’étant plus supporté, il était nécessaire de le remplacer par une solution pérenne, performante et facile à maintenir. Le principal défi consistait à reproduire fidèlement le comportement de la carte d’origine tout en intégrant des fonctionnalités de traitement avancées et une architecture logicielle ouverte, afin d’assurer la continuité du service et la possibilité d’évolution future. Le système devait également permettre un contrôle à distance sécurisé et un fonctionnement autonome sur de longues périodes, sans intervention manuelle.
Solution développée
Le système a été entièrement redéveloppé sur une plateforme NI CompactRIO exécutant NI Real-Time. Le choix de cette architecture a permis de garantir un fonctionnement déterministe et fiable, tout en facilitant la maintenance et l’évolution du système. Le développement a été réalisé en LabVIEW Real-Time et LabVIEW FPGA, deux environnements parfaitement adaptés au traitement parallèle de signaux complexes et à l’exécution d’algorithmes en temps réel.
Une interface web intégrée permet de configurer et de contrôler le système à partir de n’importe quel ordinateur connecté au réseau local. L’accès est protégé par identifiants, et l’utilisateur peut visualiser les signaux bruts et traités directement depuis un navigateur standard, sans installation supplémentaire. En parallèle, une interface TCP/IP offre un mode de commande distant et automatisé. Les applications tierces peuvent envoyer des instructions et recevoir les résultats des calculs selon un protocole configurable, garantissant une intégration simple dans les environnements existants.
Grâce à cette nouvelle architecture, la gestion de l’obsolescence de la carte d’origine a été pleinement assurée. Le nouveau système reprend l’ensemble des fonctionnalités du matériel précédent, tout en offrant une plus grande fiabilité et des possibilités d’évolution logicielle sans dépendance matérielle. Le démarrage et l’arrêt du dispositif se font simplement en branchant ou en débranchant l’alimentation standard de 120 V AC, rendant son exploitation quotidienne particulièrement simple.
Figure 3 – Signal typique d’un moteur à turbine
Résultat
Tous les objectifs du projet ont été atteints avec succès. Le client dispose désormais d’un système moderne, robuste et durable, qui dépasse les performances de l’ancien matériel. La nouvelle plateforme de traitement offre une stabilité accrue, une meilleure précision des mesures et une maintenance simplifiée. Cette mise à niveau technologique a permis d’éliminer les risques liés à l’obsolescence du matériel d’origine et d’assurer la continuité opérationnelle à long terme. La collaboration avec National Instruments a également facilité la résolution des défis techniques rencontrés lors du développement FPGA, garantissant une solution fiable et pérenne.
La principale difficulté rencontrée concernait la gestion des ressources FPGA, plus restreintes que prévu, ce qui a nécessité une optimisation du code et une refonte partielle des algorithmes. Cette expérience a permis de renforcer notre expertise en migration de systèmes obsolètes vers des architectures CompactRIO, tout en garantissant la compatibilité fonctionnelle et la fiabilité exigée par les environnements critiques. Ces apprentissages serviront de base à de futurs projets impliquant la modernisation de systèmes embarqués et la gestion de l’obsolescence électronique.
Publications associé
Parmi nos projets notables :

Système portable d’acquisition et d’analyse de signaux
Neosoft a conçu un banc de test HIL permettant de valider des calculateurs avioniques (LRU) dans un environnement temps réel et déterministe.
Cette solution flexible et évolutive assure la synchronisation, le contrôle et le monitoring via LabVIEW.

Banc de test HIL pour calculateurs avioniques (LRU)
Neosoft a conçu un banc de test HIL permettant de valider des calculateurs avioniques (LRU) dans un environnement temps réel et déterministe.
Cette solution flexible et évolutive assure la synchronisation, le contrôle et le monitoring via LabVIEW.

Système d’enregistrement et de relecture de données ARINC-429
Système d’enregistrement et de relecture ARINC-429 qui capture et rejoue fidèlement les flux avioniques avec une synchronisation temporelle précise.
Intègre l’injection de défauts et une interface LabVIEW intuitive pour tester, visualiser et valider les communications embarquées.
En choisissant Neosoft pour vos besoins en consultation et développement de logiciels sur mesure, vous bénéficiez d’une expertise reconnue, d’une approche personnalisée et de technologies de pointe pour optimiser vos processus et garantir la qualité de vos produits.
Pour discuter de vos besoins spécifiques, n’hésitez pas à nous contacter.